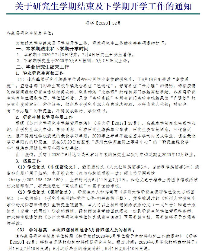
各位同学:
《关于研究生学期结束及下学期开学工作的通知》//file.caishenapp.net/defaultroot/gov/info_view_my.jsp?whir_new_verifyCode=1&editId=32386946,请各位同学根据通知的内容做好相关工作。
关于“非毕业班学期结束考试工作”中,其中有一项请2019级同学们注意:参加公共课补考(小语种、工程伦理以及学术诚信在线考试)的研究生须在各基层研究生培养单位报名后,方可参加考试。请同学们登陆研究生信息管理系统查看自己的成绩,如要参加公共课补考,务必在6月17日(周三)之前到 财神捕鱼 教学办公室王老师处报名,逾期不予处理。
关于 财神捕鱼 的课程考试要求:学位课程70及以上,非学位课成绩60及以上。学位外语的成绩要求如下:

其他通知内容请阅《关于研究生学期结束及下学期开学工作的通知》//file.caishenapp.net/defaultroot/gov/info_view_my.jsp?whir_new_verifyCode=1&editId=32386946:



