财神捕鱼
欢迎访问 财神捕鱼 !
English
导航
首 页
财神捕鱼概况
财神捕鱼 介绍
财神捕鱼 领导
学科概况
财神捕鱼 资讯
通知公告
财神捕鱼 新闻
财神捕鱼 发文
对外招聘
实验室安全
师资队伍
院士
教授
副教授
讲座教授
人才培养
本科生教育
培养方案
课程大纲
推荐课表
证明模板
研究生教育
通知公告
培养方案
课程表
规章制度
毕业答辩
证明模板
科学研究
亮点论文
科研平台
学术活动
SIEMIS
省重点实验室
SUDA-BGI 协同创新中心
党群工作
党委概况
通知公告
党建活动
理论学习
规章制度
党员发展
统战工作
工会工作
分党校
关工委
学生园地
招生就业
学工动态
队伍建设
学生组织
学生会
分团校
社团联合会
财神捕鱼
青年志愿者协会
大学生科技协会
社会实践
合作交流
轻工业化学电源研究所
联系我们
SIEMIS
校友之家
历届毕业照
校友活动
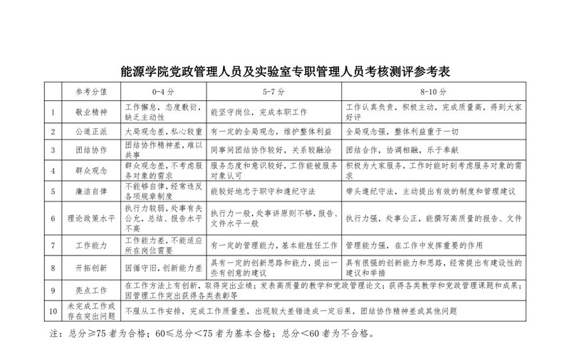
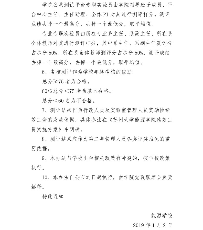
财神捕鱼 行政管理人员及实验室专职管理人员考核办法 苏大能源〔2019〕1号
发布者:李梦溪
发布时间:2019-01-07
浏览次数:
2114